Volgend jaar mei gaat er veel veranderen op het gebied van bescherming van persoonsgegevens. Geen e-mailmarketing, direct calling of sales meer??
U heeft nu nog iets minder dan één jaar de tijd om te zorgen dat alle klantenbestanden aan de eisen voldoen. Anders loopt u het risico dat deze gegevens volgend jaar niet meer bruikbaar zijn voor sales en marketing.
Aan welke eisen moet volgend jaar voldaan zijn?
- alle e-mailadressen moeten uitdrukkelijk en bevestigde opt-in’s zijn
- gegevens mogen alleen worden gebruikt voor de doeleinden die expliciet zijn gemeld bij het vragen van toestemming
- mensen hebben automatisch de privacy-settings die de privacy het meest respecteert (denk bijvoorbeeld aan geen vooraf aangevinkte opties, geen analytics, tracking etc.)
- alle datalekken moeten gemeld worden
- en, mensen mogen alle data over hen laten wissen
- verder moet aan al deze zaken bewijsbaar zijn voldaan om boetes te voorkomen!
Iedereen die Europese persoonsgegevens vastlegt of verwerkt valt onder deze wetgeving. IP-adressen worden in deze context al als persoonsgegevens gezien, maar ook het vastleggen van gegevens van personeel of contactpersonen bij klanten of leveranciers zijn aan de nieuwe wet onderhevig.
Samengevat: iemand moet actief aangeven dat ze instemmen met het ontvangen van jouw marketing en sales mailings en telefoontjes voordat ze benaderd mogen worden.
Wat betekent dat voor uw sales en marketing?
U kunt vanaf mei volgend jaar alleen nog maar die mensen aanschrijven en bellen die daarvoor uitdrukkelijk toestemming hebben gegeven. Dit heeft grote gevolgen voor uw sales en marketing. Zorg er voor dat u voor die tijd uw contacten actief hebt benaderd om deze toestemming te verkrijgen.
Bekijk hieronder welke stappen u kunt nemen. En als u nog vragen heeft, laat het ons dan even weten.
STAPPENPLAN: BENT U KLAAR VOOR DE GDPR*
Zorg dat u voor 28 mei 2018 voldoet aan de strengere Europese regelgeving omtrent persoonsgegevens!
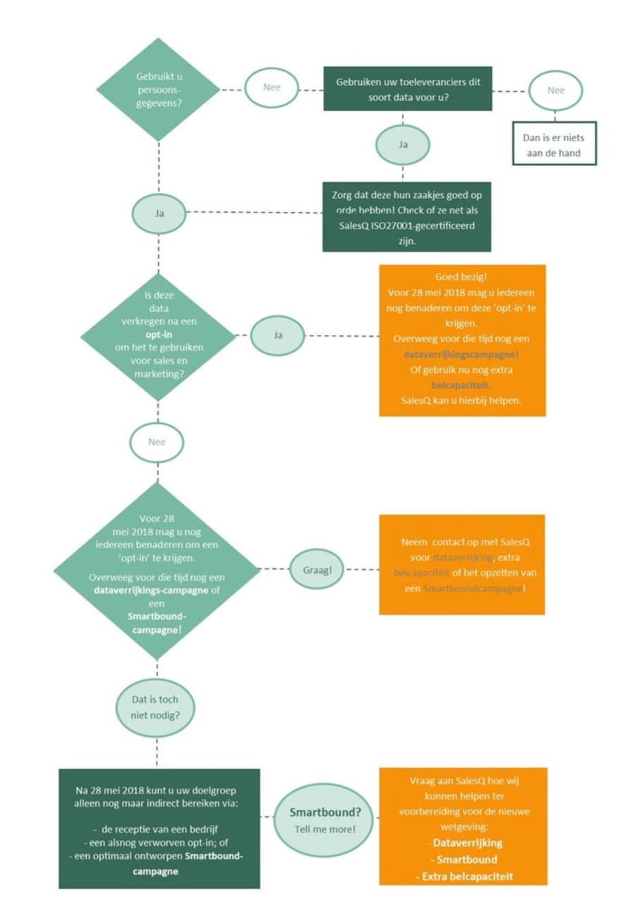
- Gebruikt uw bedrijf persoonsgegevens?
Dit is informatie die gelinkt kan worden aan een identiteit. Dit geldt voor zowel zakelijke als consumentengegevens. En deze gaan ver: ook een telefoonnummer of email van het werk kan worden gelinkt aan een naam, en een naam aan een persoon. Hetzelfde met aankoopgedrag, kenteken, browsergegevens, voorkeuren en een IP-adres. - Belt of mailt u naar uw contacten voor uw acquisitie of marketing? Bestaande klanten en algemene nummers mogen nog wel worden gebeld, maar hoe bereikt u nieuwe contacten en markten? Onze Smartbound-dienst biedt hier een uitkomst!
- SalesQ helpt graag met dataverrijking, het verzamelen van opt-in’s, uw marketing naar een hoger plan tillen met een Smartboundcampagne, en extra belcapaciteit en klantencontacten.
- Bekijk hier of en welke actie u zou moeten ondernemen…
